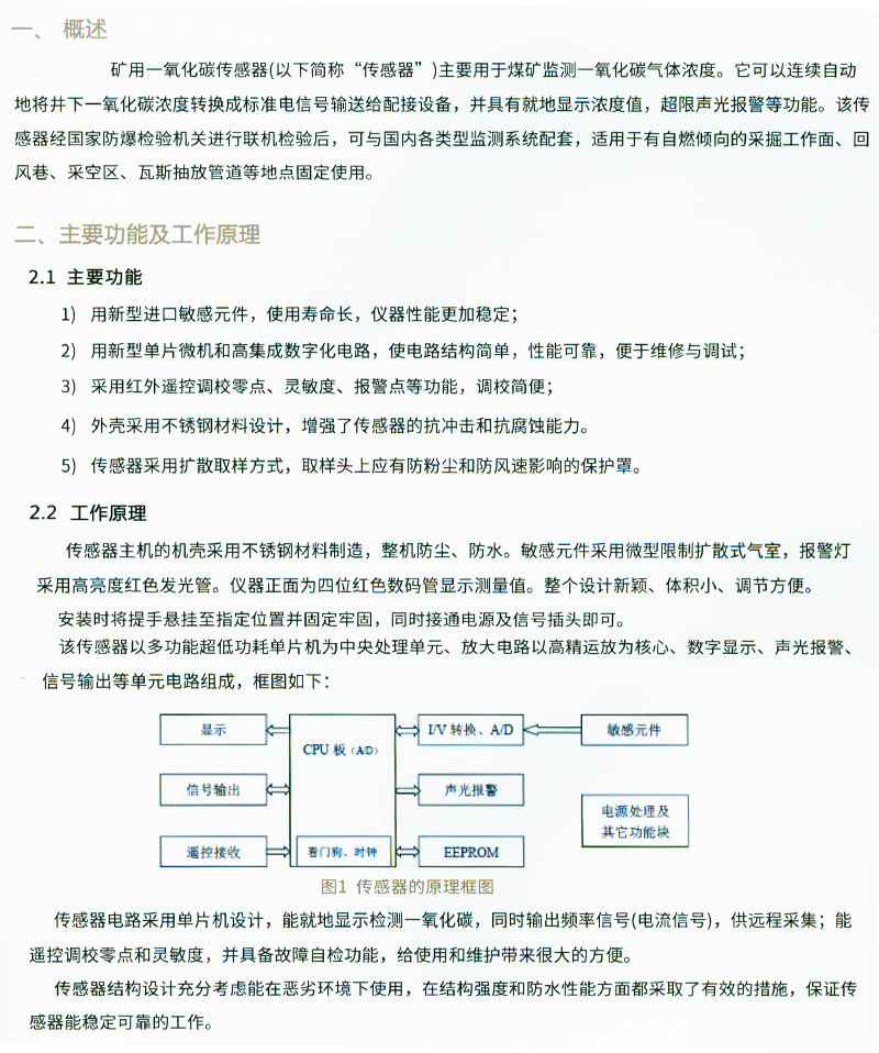
·用新型进口敏件,使用寿命长,仪器性能更加稳定; ·用新型单片微机和高集成数字化电路,使电路结构简单,性能可靠,便于维修与调试; ·采用红外遥控调校零点、灵敏度、报警点等功能,调校简便; ·外壳采用不锈钢材料设计,增强了传感器的抗冲击和抗腐蚀能力。 ·传感器采用扩散取样方式,取样头上应有防粉尘和防风速影响的保护罩。